Go语言运行时runtime,自主管理内存。
内存分配模型基于gcmalloc,Tcmalloc是Google gperftools里的组件之一。全名是 thread cache malloc(线程缓存分配器),其内存管理分为线程内存和中央堆两部分。在并行程序下分配小对象(<=32k)的效率很高。
Tcmalloc核心思想是把内存分成多级来降低锁的粒度。每个线程都有一个cache,用于无锁分配小对象,当内存不足分配小对象,就去central申请,再不足就去heap申请,heap最终是向操作系统申请。
这样的分配模型,维护一个用户态的内存池,不仅提高了在频繁分配、释放的效率,而且有效地减少了内存碎片。
Go在程序启动时,会向操作系统申请一段连续的内存,切成小块后自己进行管理。
申请到的内存块被分成三个区域,在64位上分别是512MB,16GB,512GB大小。

这里只是内存虚拟地址空间限制,并不是golang内存最大就是512GB.
只是有个比例关系:
- spans区域,一个指针大小(8Byte)对应arena的一个page(8KB),倍数时1024
- bitmap区域,一个字节(8Byte)对应arena的32Bytes,倍数时32
arena区域就是所谓的堆区,Go动态分配的内存都在这个区域,它把内存分割成8KB大小的页,这些页组合起来称为mspan
bitmap区域标识arena区域哪些地址保存了对象,并用4bit标志位标识对象是否包含指针、GC标记信息。bitmap中一个byte大小的内存对应arena区域中4个指针大小(指针大小为8B),bitmap区域的大小是heapArenaBytes/(sys.PtrSize*8/2)=heapArenaBytes/(4*8B)
spans区域存放mspan的指针,每个指针对应一页,所以spans区域的大小是heapArenaBytes / pageSize=heapArenaBytes / 8KB
1、内存管理单元
mspan:GO中内存管理的基本单元,是由一片连续的8KB的页组成的大块内存。
我们先看看一般情况下的对象和内存是如何分配的

此时,如果再分配"p4"时,是不是内存不足没法分配了,有很多碎片。
在Go中,是按需分配来处理这种问题。Go将内存块分为大小不同的67种,然后再把这67种大小的内存块,逐个分成小块,称为span(连续的span),这就是mspan
对象分配时,根据对象的大小选择大小相近的span,这样,碎片的问题就解决了。
1
2
3
4
5
6
7
8
9
10
11
12
13
14
15
16
17
18
19
20
21
22
23
24
25
26
27
28
29
30
31
32
33
34
35
36
37
38
39
40
41
42
43
44
45
46
47
48
49
50
51
52
53
54
55
56
57
58
59
60
61
62
63
64
65
66
67
|
// class bytes/obj bytes/span objects tail waste max waste
// 1 8 8192 1024 0 87.50%
// 2 16 8192 512 0 43.75%
// 3 32 8192 256 0 46.88%
// 4 48 8192 170 32 31.52%
// 5 64 8192 128 0 23.44%
// 6 80 8192 102 32 19.07%
// 7 96 8192 85 32 15.95%
// 8 112 8192 73 16 13.56%
// 9 128 8192 64 0 11.72%
// 10 144 8192 56 128 11.82%
// 11 160 8192 51 32 9.73%
// 12 176 8192 46 96 9.59%
// 13 192 8192 42 128 9.25%
// 14 208 8192 39 80 8.12%
// 15 224 8192 36 128 8.15%
// 16 240 8192 34 32 6.62%
// 17 256 8192 32 0 5.86%
// 18 288 8192 28 128 12.16%
// 19 320 8192 25 192 11.80%
// 20 352 8192 23 96 9.88%
// 21 384 8192 21 128 9.51%
// 22 416 8192 19 288 10.71%
// 23 448 8192 18 128 8.37%
// 24 480 8192 17 32 6.82%
// 25 512 8192 16 0 6.05%
// 26 576 8192 14 128 12.33%
// 27 640 8192 12 512 15.48%
// 28 704 8192 11 448 13.93%
// 29 768 8192 10 512 13.94%
// 30 896 8192 9 128 15.52%
// 31 1024 8192 8 0 12.40%
// 32 1152 8192 7 128 12.41%
// 33 1280 8192 6 512 15.55%
// 34 1408 16384 11 896 14.00%
// 35 1536 8192 5 512 14.00%
// 36 1792 16384 9 256 15.57%
// 37 2048 8192 4 0 12.45%
// 38 2304 16384 7 256 12.46%
// 39 2688 8192 3 128 15.59%
// 40 3072 24576 8 0 12.47%
// 41 3200 16384 5 384 6.22%
// 42 3456 24576 7 384 8.83%
// 43 4096 8192 2 0 15.60%
// 44 4864 24576 5 256 16.65%
// 45 5376 16384 3 256 10.92%
// 46 6144 24576 4 0 12.48%
// 47 6528 32768 5 128 6.23%
// 48 6784 40960 6 256 4.36%
// 49 6912 49152 7 768 3.37%
// 50 8192 8192 1 0 15.61%
// 51 9472 57344 6 512 14.28%
// 52 9728 49152 5 512 3.64%
// 53 10240 40960 4 0 4.99%
// 54 10880 32768 3 128 6.24%
// 55 12288 24576 2 0 11.45%
// 56 13568 40960 3 256 9.99%
// 57 14336 57344 4 0 5.35%
// 58 16384 16384 1 0 12.49%
// 59 18432 73728 4 0 11.11%
// 60 19072 57344 3 128 3.57%
// 61 20480 40960 2 0 6.87%
// 62 21760 65536 3 256 6.25%
// 63 24576 24576 1 0 11.45%
// 64 27264 81920 3 128 10.00%
// 65 28672 57344 2 0 4.91%
// 66 32768 32768 1 0 12.50%
|
- class:classID,每个span结构中都有一个classID,表示该span可处理的对象类型
- bytes/obj:该class代表对象的字节数
- bytes/span:每个span占用堆的字节数,也就是页数*页大小(8KB)
- objects:每个span可分配的对象个数,即 (
bytes/span) / (bytes/obj)
- tail waste:浪费的外部碎片,比如1个page8KB,1个元素8byte,刚好对齐,如果一个元素是48byte,会余32byte
- max waste:最大的内部碎片率,每一个放进该span的对象大小都是最小值的情况,例如第一类class,最小对象是1byte,浪费7byte,最大碎片率为1-1/8=87.5%
以class为1的span为例,span中的元素大小是8byte,span本身一页是8KB,一共可以保存1024个对象。
如果有超过32KB的对象出现时,会从heap分配一个特殊的span,这个特殊的span对象类型是0,只包含一个大对象,span的大小由对象的大小决定。
1
2
|
const _NumSizeClasses = 67
var class_to_size = [_NumSizeClasses]uint16{0, 8, 16, 32, 48, 64, 80, 96, 112, 128, 144, 160, 176, 192, 208, 224, 240, 256, 288, 320, 352, 384, 416, 448, 480, 512, 576, 640, 704, 768, 896, 1024, 1152, 1280, 1408, 1536, 1792, 2048, 2304, 2688, 3072, 3200, 3456, 4096, 4864, 5376, 6144, 6528, 6784, 6912, 8192, 9472, 9728, 10240, 10880, 12288, 13568, 14336, 16384, 18432, 19072, 20480, 21760, 24576, 27264, 28672, 32768}
|
对于mspan来说,它的size class会决定它能分配到的页数
1
|
var class_to_allocnpages = [_NumSizeClasses]uint8{0, 1, 1, 1, 1, 1, 1, 1, 1, 1, 1, 1, 1, 1, 1, 1, 1, 1, 1, 1, 1, 1, 1, 1, 1, 1, 1, 1, 1, 1, 1, 1, 1, 1, 2, 1, 2, 1, 2, 1, 3, 2, 3, 1, 3, 2, 3, 4, 5, 6, 1, 7, 6, 5, 4, 3, 5, 7, 2, 9, 7, 5, 8, 3, 10, 7, 4}
|
比如当我们要申请一个object大小为32B的mspan时,在class_to_size对应的索引是3,而3在class_to_allocnpages对应的页数就是1
1
2
3
4
5
6
7
8
9
10
11
12
13
14
15
16
17
18
19
20
21
22
23
24
25
26
|
type mspan struct {
next *mspan
prev *mspan
list *mSpanList // For debugging. TODO: Remove.
startAddr uintptr
npages uintptr
manualFreeList gclinkptr
freeindex uintptr
nelems uintptr
allocCache uint64
allocBits *gcBits
gcmarkBits *gcBits
sweepgen uint32
divMul uint16
baseMask uint16
allocCount uint16
spanclass spanClass
state mSpanStateBox
needzero uint8
divShift uint8
divShift2 uint8
elemsize uintptr
limit uintptr
speciallock mutex
specials *special
}
|
有几个比较重要的字段:
- next:链表后驱指针,用于将span链接
- prev:链表前驱指针,用于将span链接
- startAddr:起始地址,也就是所管理页的地址
- npages:管理的页数
- nelems:块个数,表示有多少个块可供分配
- allocBits:分配位图,每一位代表一个块是否已分配
- allocCount:已分配块的个数
- spanClass:class表中的classID,和size class关联
span class = size class * 2,这是因为每个size class有两个mspan,也就是有两个span class。其中一个分配给含有指针的对象,另一个分配给不含有指针的对象,不包含指针的对象不需要被GC扫描。
- elemsize:class表中的对象大小,也即块的大小
2、内存管理组件
2.1、mcache
每个工作线程P都会绑定一个mcache,本地缓存可用的mspan资源,这样就可以直接给G分配,就不存在多个G竞争的情况。
1
2
3
4
5
6
7
|
type mcache struct {
tiny uintptr
tinyoffset uintptr
local_tinyallocs uintptr
alloc [numSpanClasses]*mspan
}
numSpanClasses = _NumSizeClasses << 1
|
2.2、mcentral
为所有的mcache提供切分好的mspan资源。每个central保存一种特定大小的全局mspan列表,包括已分配出去的和未分配出去的。每个mcentral对应一种mspan,而mspan的重量导致它分割的object大小不同。当工作线程的mcache中没有合适的mspan时就会从mcentral获取。
1
2
3
4
5
6
7
|
type mcentral struct {
lock mutex
spanclass spanClass
nonempty mSpanList
empty mSpanList
nmalloc uint64
}
|
- noempty:有空闲的spans
- empty:没有空闲的spans
- nmalloc:已累计分配的对象个数,原子写,在STW下读
分配一个span在mcache使用的流程
- 加锁
- 从
nonempty链表中找到一个可用的mspan
- 将其从
nonempty链表中删除
- 将取出的
mspan插入到empty链表中
- 将
mspan返回给工作线程
- 解锁
从mcache返还span流程
- 加锁
- 将
mspan从empty链表中删除,将mspan插入到nonempty链表
1
2
|
c.empty.remove(s)
c.nonempty.insert(s)
|
2.3、mheap
代表Go程序持有的所有堆空间,使用全局对象mheap_来管理堆内存。
当mcentral没有空闲的mspan时,会向mspan申请。而mheap没有资源时,会向操作系统申请新内存。mheap主要用于大对象的内存分配,以及管理未切割的mspan,用于给mcentral切割成小对象。
1
2
3
4
5
6
7
8
|
type mheap struct {
lock mutex
allspans []*mspan
central [67*2]struct {
mcentral mcentral
pad [cpu.CacheLinePadSize - unsafe.Sizeof(mcentral{})%cpu.CacheLinePadSize]byte
}
}
|
可以看到mheap中含有所有规格的mcentral,当一个mcache从mcentral申请mspan时,只需要在它的mcentral里使用锁,并不会影响到其他mspan
2.4、fixalloc
注意到mspan,mcache都是fixalloc来分配,这是一个free-list的块分配器,用来分配指定大小的块。
1
2
3
4
5
6
7
8
9
10
11
|
type fixalloc struct {
size uintptr
first func(arg, p unsafe.Pointer) // called first time p is returned
arg unsafe.Pointer
list *mlink
chunk uintptr // use uintptr instead of unsafe.Pointer to avoid write barriers
nchunk uint32
inuse uintptr // in-use bytes now
stat *uint64
zero bool // zero allocations
}
|
分配时,如果list为空,就申请一整块内存chunk,每次按需分配,释放时再放回到list中。
因为size是固定的,所以没有内存碎片产生。
1
2
3
4
5
6
7
8
9
10
11
12
13
14
15
16
17
18
19
20
21
22
23
24
25
26
27
28
29
|
func (f *fixalloc) alloc() unsafe.Pointer {
if f.size == 0 {
print("runtime: use of FixAlloc_Alloc before FixAlloc_Init\n")
throw("runtime: internal error")
}
if f.list != nil {
v := unsafe.Pointer(f.list)
f.list = f.list.next
f.inuse += f.size
if f.zero {
memclrNoHeapPointers(v, f.size)
}
return v
}
if uintptr(f.nchunk) < f.size {
f.chunk = uintptr(persistentalloc(_FixAllocChunk, 0, f.stat))
f.nchunk = _FixAllocChunk
}
v := unsafe.Pointer(f.chunk)
if f.first != nil {
f.first(f.arg, v)
}
f.chunk = f.chunk + f.size
f.nchunk -= uint32(f.size)
f.inuse += f.size
return v
}
|
1
2
3
4
5
6
|
func (f *fixalloc) free(p unsafe.Pointer) {
f.inuse -= f.size
v := (*mlink)(p)
v.next = f.list
f.list = v
}
|
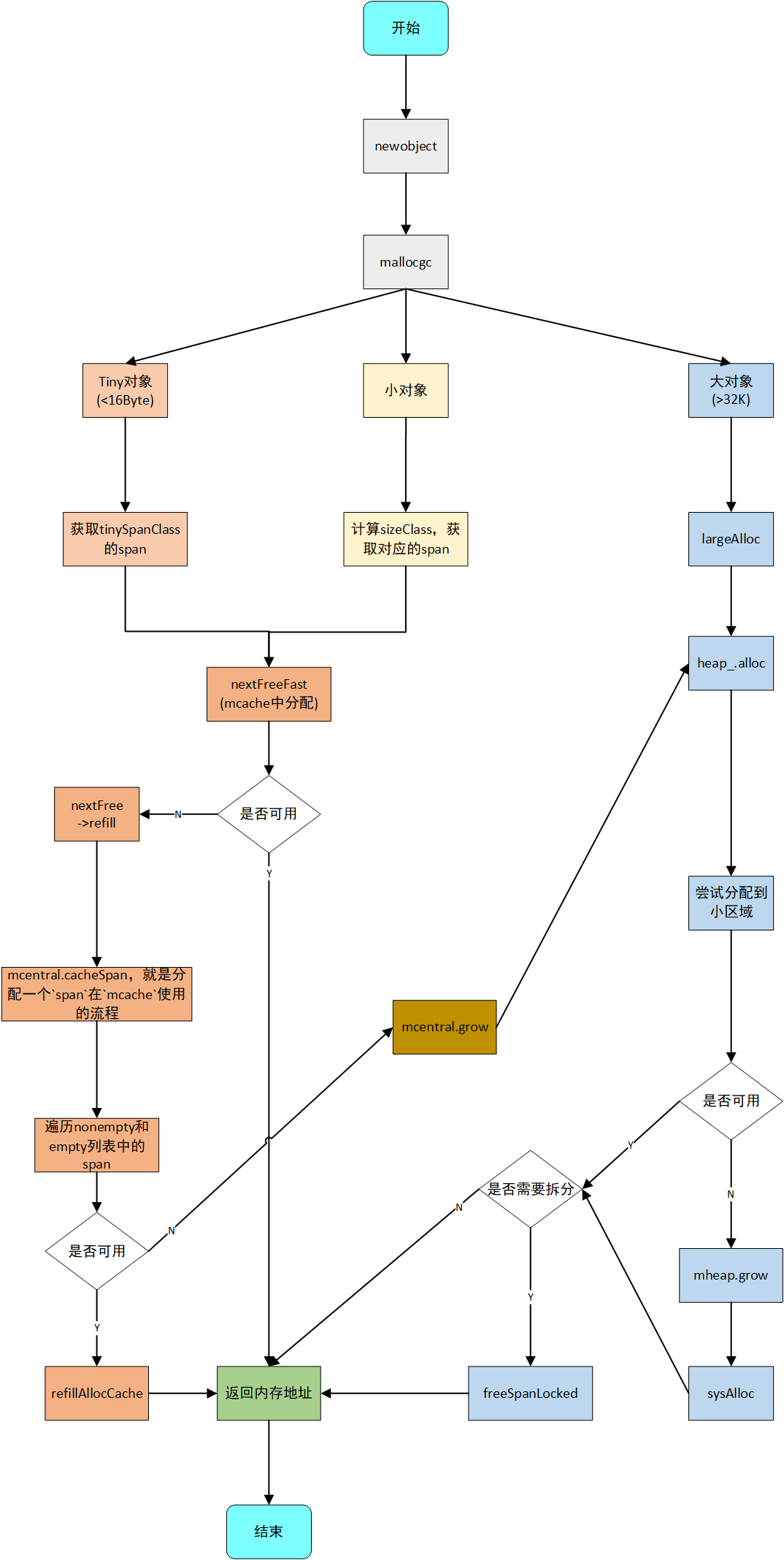
3、内存分配流程

- size>32KB,是大对象,直接从mheap中分配
- size<16B,使用mcache的tiny allocator分配,将小对象合并存储
- >=8B的对象,其内存地址按照8B对齐
- <8B且>=4B的对象,其内存地址按照4B对齐
- <4B且>1B的对象,其内存地址按照2B对齐
- <=1B的对象,无对齐要求
这样对齐会有部分内存浪费,但却能提升内存访问的效率。
- size 在16B ~ 32k 间,计算需要使用的sizeClass,然后使用mcache中对应的sizeClass的块分配;如果mcache对应的sizeClass已无可用块,则向mcentral申请;如果mcentral也没有可用的块,则向mheap申请,使用BestFit找到最合适的mspan。如果超过申请大小则按需切分,返回用户需要的页面数,剩余的页面构成一个新的mspan,放回mheap的空闲链表;如果mheap也无可用span,则向操作系统申请一组新的页(至少1MB)
4、总结
Go内存管理内存池的总体思路是,针对不同大小的对象,使用不同的内存结构分配内存。对操作系统申请的一整块连续地址,进行切分,多级缓存。对内存分配都按规定大小分配,减少内存碎片,也利于内存释放后,回收管理。
针对小对象(< 16byte),使用当前调度器(p)的mcache中的tiny allocator来分配,这样多个小对象可以放一起管理,避免内存浪费。
针对稍大对象(16byte ~ 32K),是用指定sizeClass取对应的块来分配。
针对大对象(>32K),直接从heap中分配
其中mcache不足向mcentral中申请、mcentral不足向mheap申请,这些请求都是一次申请平摊了加锁(mcentral或mheap)的开销
mheap不足向操作系统申请一组页,则是平摊了操作系统分配的开销
https://www.cnblogs.com/zkweb/p/7880099.html